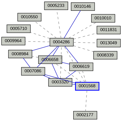
Relationship Graph

Relationship Graph
related to related to child of child of duplicate of duplicate of

View Issue Details

IDProjectCategoryView StatusLast Update
0001568mantisbtemailpublic2008-07-24 16:50
Reporterflacour Assigned Tograngeway  
PrioritylowSeverityfeatureReproducibilityN/A
Status closedResolutionduplicate 
Summary0001568: Abillity to send mail to mantis adding bugs and bugnotes
Description

This could be implemented with a croned perl or php script.

I could imagine 2 different types:
e-mails with a subject starting with "PROJ:TDC:The real subject goes here", resulted in a new bug being created in the TDC-project with som standard values.

e-mails with a subject starting with "BUGNOTE:0000234:The real subject goes here", resulted in a new bugnote being added to the 0000234 bug.

Off course it would be nice if attachements were automagically added...

Security would be an issue, but could be disregarded in a first version.

This would allow for automatic cc-inclusion. Nice!

TagsNo tags attached.

Relationships

duplicate of 0004286 closedSL-Gundam Plugin - EmailReporting Solution for reporting via E-Mail 
has duplicate 0002177 closedjlatour mantisbt Replying to an Email should make a comment in the bugnotes. 
has duplicate 0006658 closedryandesign mantisbt Replying to a mantis ticket should add it as a note to that issue 
has duplicate 0006619 closedgrangeway mantisbt Report by email concept 
related to 0003320 closedgrangeway mantisbt Email ability 
related to 0007086 closedSL-Gundam Plugin - EmailReporting Mantis email via IMAP + folders 

Activities

jlatour

jlatour

2002-08-17 07:34

reporter   ~0003121

It's on the list. Don't expect it too soon, though.

tandler

tandler

2006-06-09 03:45

reporter   ~0012950

I'd rather suggest: emails that have an issue ID in the subject ("[0001568] add emails") will be added as notes, if there's no issue ID in the subject, create a new issue.